(来源:上观新闻)


马年开工第二天,上海楼市新政再出重磅。
今天(25日)中午,上海市住建委、市房管局等五部门联合出台《关于进一步优化调整本市房地产政策的通知》,涉及住房限购、公积金贷款、房产税等7项调整。其中,限购政策大幅松绑,非沪籍家庭及单身人士持有居住证满5年即可购买一套住房,无需再同时满足社保或个税缴纳要求。居民的住房消费能力再提升,公积金最高贷款额度上调,目前已达全国领先水平。新政自2月26日起施行。
细则覆盖限购、公积金和房产税
进一步调减住房限购政策。
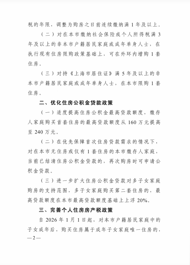
对非沪籍居民家庭或成年单身人士购买外环内住房的,购房所需缴纳社保或个人所得税的年限,调整为购房之日前连续缴纳满1年及以上。
对在上海缴纳社保或个人所得税满3年及以上的非沪籍居民家庭或成年单身人士,在执行现有住房限购政策基础上,可在外环内增购1套住房。
持有《上海市居住证》满5年及以上的非沪籍居民家庭或成年单身人士,可在上海限购1套住房。
优化住房公积金贷款政策。
适度提高住房公积金最高贷款额度,缴存人家庭购买首套住房的最高贷款额度从160万元提至240万元。
在优先保障首次住房贷款需求的情况下,对在上海无住房或仅有1套住房的上海市缴存人家庭,当前已结清住房公积金贷款的,再次购房时可申请公积金贷款。
进一步扩大住房公积金贷款对多子女家庭购房的支持范围,多子女家庭购买第二套住房的,最高贷款额度在上海最高额度基础上上浮20%。
完善个人住房房产税政策。
沪籍居民家庭的子女成年后,购买住房属于成年子女家庭唯一住房的,暂免征收个人住房房产税。
精准滴灌赋能城市发展
刚刚过去的春节,楼市“小阳春”迹象显现。上海中原地产监测数据显示,春节期间,上海新房成交量较2025年春节同期明显增长,且高于2023年和2024年春节假期;二手房交易暖意延续,不少中介门店大年初四就开门迎客。
在市场持续释放积极信号的背景下,上海为何选择在此时出台新政?
“持续涌现的市场需求,需要政策进一步给予回应。”业内人士表示,2025年,上海高品质新建商品房表现亮眼,市区多个楼盘开盘即售罄,二手房月均成交逼近2万套。今年1月,上海打破常年淡季规律,二手房成交2.28万套,创下五年同期最高纪录。活跃交易之下,一批新的购房需求正在浮现。如,没有在上海缴纳社保却长期工作生活于此的外地人才、为城市日常运转提供基础服务的从业人员、希望二套房购房成本进一步优化的多子女家庭……这些来自刚性和改善型群体的置业诉求,等待政策的进一步覆盖。
新政也是上海“十五五”规划纲要公布以来,在房地产领域出台的第一项举措。这意味着,楼市政策的考量维度,已不再局限于行业本身,而是站上了城市发展的宏观视角。
2025年12月,全国住房城乡建设工作会议提出,“十五五”时期推动房地产高质量发展。《上海市国民经济和社会发展第十五个五年规划纲要》明确,要“更好满足人民群众多样化多元化住房需求”“加强住房精准有效供应”。
上海此番出手,就是在市场相对平稳的基础上,响应和顺应中央部署与城市发展趋势,继续稳定市场预期。
事实上,这延续了上海近年来在房地产领域一以贯之的综合施策、精准调控思路。过去一年,除8月26日发布的楼市“沪六条”政策,还有一套系统性组合拳已经落地。
在土地供应端,实行精准供地,重点向购房需求集中的中心城区、产业集聚区和重大战略区域倾斜,平衡市场供需。在需求端,持续推进“房票制度”,2025年将其从郊区延伸至中心城区,释放被动迁的居民购买力。在产品端,出台多项“好房子”设计及规划标准,引导市场向高品质转型。今年年初,推出国企收购二手房政策,进一步打通置换链条。这些举措无一不是精准滴灌式的制度设计,并取得较好市场效果。
支持在沪稳定工作、稳定居住人员的合理需求
此次楼市“新七条”中,有3条为调减限购政策,占比近半。
最大亮点是购房群体再扩容,即对持有上海市居住证满5年及以上的非沪籍居民家庭或成年单身人士,可在上海限购1套住房。对持居住证群体在已有的基础教育、医疗等公共服务功能上,增加居住服务功能。
过去,这部分非沪籍常住人口,因为没有在上海缴纳社保或个税,无法买房。包括护工、家政等从事城市基础服务为主的人员,还有企业总部在外地、因公搬到上海长期生活工作的外地人才。现在只需满足居住证条件,无需在沪缴纳社保或个税即可买房。
顺应非沪籍家庭(成年单身人士)的需求,限购政策进一步优化,具体包括降低购房门槛、增加购房套数。
原来,非沪籍居民家庭(成年单身人士)缴纳社保或个税满1年及以上,可在外环外买房;调整之后,可在全市买房,不限外环内外(不足3年,外环内仅1套)。原来,非沪籍居民家庭(成年单身人士)缴纳社保或个税满3年及以上,只能在外环内买1套房;调整之后,视作沪籍家庭,可在外环内增购1套房,即外环内可买两套房。
“限购政策的调整,将支持相关家庭住房消费需求,尤其是住房改善型需求的释放。”上海易居研究院副院长严跃进说。这也体现了上海的开放性和海纳百川。“十四五”期间,上海从租赁端发力,新增供应保障性租赁住房和“新时代城市建设者管理者之家”,不断支持青年人才、新市民和基础行业从业者来沪安居。
此次调整,是从“租”延伸到“购”。通过购买端的精准开口,积极回应稳定生活和工作人群的租购并举的安居需求,为每一位奋斗者提供安居乐业的多样化选择,应支持尽支持。
提升“刚改”居民的住房支付能力
围绕提高刚需和改善型需求人群的住房消费能力,降低置业成本,新政出台公积金、房产税相关的4条细则。
最大看点在于优化贷款次数认定,即落实公积金的“认房不认贷”。新政前,若公积金贷款次数满两次,后续购房将不予办理公积金贷款。新政后,只要无住房或仅有1套住房,且公积金已结清,则继续享有公积金贷款权利。这使得更多住房置换家庭可获公积金贷款支持,促进改善型住房需求的释放。

同时,继续提高公积金贷款的最高额度。新政下,家庭购买首套房的公积金贷款最高额度上限从160万元提高至240万元。若叠加多子女家庭(增加20%)和购买绿色建筑(增加15%)最高贷款额度上浮政策,总共可增加35%贷款额度,即公积金贷款最高额度可达324万元,处于全国领先水平。
“最终贷款额度的计算,要视购房者公积金账户余额等情况而决定。总体上看,此次公积金贷款政策也符合2026年公积金政策优化的导向。”严跃进说。
此外,继续扩大多子女家庭购房支持范围。新政明确,多子女家庭购买第二套房使用公积金贷款额度上浮20%,此前首套已经可以贷款额上浮20%。“二套向首套‘看齐’,将覆盖更多改善家庭群体,释放多样需求。”上海中原地产分析师卢文曦说。

近两年来,上海持续优化多子女家庭的置业政策。2024年5月出台《关于优化本市房地产市场平稳健康发展政策措施的通知》,首次明确多子女家庭购房支持政策,明确增购一套住房,上调公积金贷款额度,二套信贷按照首套执行。2025年8月出台的“沪六条”对多子女家庭的首套房、二套房的公积金贷款额度再上调。
个人住房房产税,结合实际操作情况进行微调。原来,沪籍家庭子女成年后首次购买且属于成年子女家庭唯一住房的,免征房产税,但置换时“卖一买一”就要征收房产税。此次政策调整后,取消了“首次购买”要求,只要购买住房是唯一住房的,都不征收,体现对改善型住房需求的支持。
严跃进表示,此次新政,既涉及非沪籍家庭,也涉及沪籍家庭,甚至包括从事城市公共服务的人员等,覆盖了各类住房需求。
“有了新政助力,上海楼市将提前锁定‘小阳春’。”卢文曦说。此次新政出台及时,节前的市场呼声,在节后迅速得到回应,不仅有助于稳定预期,也让更多购房者能提前规划置业节奏。从历次上海政策的优化来看,包括新房和二手房都迎来积极的交易态势。得益于今年年初的良好开局,楼市后续走势更加扎实。随着成交量稳步释放,房价也有望加速走出底部区间。
通过政策的持续优化,将有更多愿意长期工作、生活在这座城市的人群获得购房资格,这有助于夯实市场向好趋势,为楼市发展注入持久动力。
附政策原文:



原标题:《解读丨上海今出楼市新政:持居住证满5年可买房,公积金贷款额度又涨了》
栏目主编:陈玺撼 题图来源:上观题图 图片编辑:雍凯
来源:作者:解放日报 戚颖璞